- Trending Categories
Data Structure
Networking
RDBMS
Operating System
Java
MS Excel
iOS
HTML
CSS
Android
Python
C Programming
C++
C#
MongoDB
MySQL
Javascript
PHPPhysics
Chemistry
Biology
Mathematics
English
Economics
Psychology
Social Studies
Fashion Studies
Legal Studies
- Selected Reading
- UPSC IAS Exams Notes
- Developer's Best Practices
- Questions and Answers
- Effective Resume Writing
- HR Interview Questions
- Computer Glossary
- Who is Who
Ford Fulkerson Algorithm
The Ford-Fulkerson algorithm is used to detect maximum flow from start vertex to sink vertex in a given graph. In this graph, every edge has the capacity. Two vertices are provided named Source and Sink. The source vertex has all outward edge, no inward edge, and the sink will have all inward edge no outward edge.

There are some constraints:
- Flow on an edge doesn’t exceed the given capacity of that graph.
- Incoming flow and outgoing flow will also equal for every edge, except the source and the sink.
Input and Output
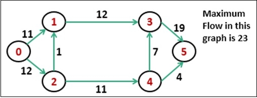
Input: The adjacency matrix: 0 10 0 10 0 0 0 0 4 2 8 0 0 0 0 0 0 10 0 0 0 0 9 0 0 0 6 0 0 10 0 0 0 0 0 0 Output: Maximum flow is: 19
Algorithm
bfs(vert, start, sink)
Input: The vertices list, the start node, and the sink node.
Output − True when the sink is visited.
Begin initially mark all nodes as unvisited state of start as visited predecessor of start node is φ insert start into the queue qu while qu is not empty, do delete element from queue and set to vertex u for all vertices i, in the residual graph, do if u and i are connected, and i is unvisited, then add vertex i into the queue predecessor of i is u mark i as visited done done return true if state of sink vertex is visited End
fordFulkerson(vert, source, sink)
Input: The vertices list, the source vertex, and the sink vertex.
Output − The maximum flow from start to sink.
Begin create a residual graph and copy given graph into it while bfs(vert, source, sink) is true, do pathFlow := ∞ v := sink vertex while v ≠ start vertex, do u := predecessor of v pathFlow := minimum of pathFlow and residualGraph[u, v] v := predecessor of v done v := sink vertex while v ≠ start vertex, do u := predecessor of v residualGraph[u,v] := residualGraph[u,v] – pathFlow residualGraph[v,u] := residualGraph[v,u] – pathFlow v := predecessor of v done maFlow := maxFlow + pathFlow done return maxFlow End
Example
#include<iostream>
#include<queue>
#define NODE 6
using namespace std;
typedef struct node {
int val;
int state; //status
int pred; //predecessor
}node;
int minimum(int a, int b) {
return (a<b)?a:b;
}
int resGraph[NODE][NODE];
/* int graph[NODE][NODE] = {
{0, 16, 13, 0, 0, 0},
{0, 0, 10, 12, 0, 0},
{0, 4, 0, 0, 14, 0},
{0, 0, 9, 0, 0, 20},
{0, 0, 0, 7, 0, 4},
{0, 0, 0, 0, 0, 0}
}; */
int graph[NODE][NODE] = {
{0, 10, 0, 10, 0, 0},
{0, 0, 4, 2, 8, 0},
{0, 0, 0, 0, 0, 10},
{0, 0, 0, 0, 9, 0},
{0, 0, 6, 0, 0, 10},
{0, 0, 0, 0, 0, 0}
};
int bfs(node *vert, node start, node sink) {
node u;
int i, j;
queue<node> que;
for(i = 0; i<NODE; i++) {
vert[i].state = 0; //not visited
}
vert[start.val].state = 1; //visited
vert[start.val].pred = -1; //no parent node
que.push(start); //insert starting node
while(!que.empty()) {
//delete from queue and print
u = que.front();
que.pop();
for(i = 0; i<NODE; i++) {
if(resGraph[u.val][i] > 0 && vert[i].state == 0) {
que.push(vert[i]);
vert[i].pred = u.val;
vert[i].state = 1;
}
}
}
return (vert[sink.val].state == 1);
}
int fordFulkerson(node *vert, node source, node sink) {
int maxFlow = 0;
int u, v;
for(int i = 0; i<NODE; i++) {
for(int j = 0; j<NODE; j++) {
resGraph[i][j] = graph[i][j]; //initially residual graph is main graph
}
}
while(bfs(vert, source, sink)) { //find augmented path using bfs algorithm
int pathFlow = 999;//as infinity
for(v = sink.val; v != source.val; v=vert[v].pred) {
u = vert[v].pred;
pathFlow = minimum(pathFlow, resGraph[u][v]);
}
for(v = sink.val; v != source.val; v=vert[v].pred) {
u = vert[v].pred;
resGraph[u][v] -= pathFlow; //update residual capacity of edges
resGraph[v][u] += pathFlow; //update residual capacity of reverse edges
}
maxFlow += pathFlow;
}
return maxFlow; //the overall max flow
}
int main() {
node vertices[NODE];
node source, sink;
for(int i = 0; i<NODE; i++) {
vertices[i].val = i;
}
source.val = 0;
sink.val = 5;
int maxFlow = fordFulkerson(vertices, source, sink);
cout << "Maximum flow is: " << maxFlow << endl;
}
Output
Maximum flow is: 19
Advertisements